ZD888T
ZD888CR
ZD421T
ZD621
ZQ630移动打印机
无线条码标签打印机 ZQ521
ZT210(4英寸)
ZT231工业打印机
ZT211CN
ZT411(4英寸)
ZT230(4英寸)
ZT510(4英寸)
ZC100
ZC300
ZXP7
ZXP9
ZR668
ZR658
ZR328
ZR138
ZR128
斑马DS9308扫描枪
ZEBRA 斑马DS8108/DS8178扫描枪
斑马DS6708扫描枪
Symbol DS4308 扫描枪
LS4278/LI4278无线手持扫描枪
DS4208/LS4208条码扫描器
MC27
MC22
TC26
TC21
高低温标签
通用空白标签
防伪标签
汽车行业标签
钢铁行业标签
医疗化工实验室标签
线缆标签
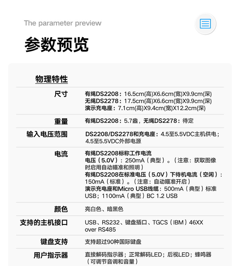
产品参数:
商品关键字:DS2278
ZEBRA 斑马DS9308扫描枪
ZABRA 斑马DS6708扫描枪
南京斑马电子科技有限公司
苏ICP备18063662号-1
手机:15240237085
地址:南京市江宁区秣周东路11号9号楼903室
XML地图